Ladder: Muscle Maps - Adding a new feature

Overview: I designed Muscle Maps for the Ladder app to solve a common issue: users not knowing where they should feel an exercise. The feature highlights target muscles and offers real-time form cues, helping users engage correctly and build confidence without disrupting their workout flow.

Role: Sole Product Designer, Researcher

Tools: Figma, FigJam

Duration: 6 weeks

VIEW PROTOTYPE

While using Ladder for workouts, users often struggle to know if they’re activating the right muscles

For users with beginner or intermediate training experience, one of the biggest challenges during Ladder workouts is knowing whether they’re engaging the right muscles when following along with a virtual coach. Coaches often cue specific muscles, but not everyone knows where they are or how to feel them working correctly.

Without that clarity, workouts can feel less effective, confidence in form drops, and some users even pause mid-session to search YouTube or TikTok for guidance.

Our coach tells us to activate the upper lats during pull-ups, but I don’t even know where my lats are.”

Even experienced lifters said visual reinforcement would help — particularly with new, heavy, or complex movements. This gap created an opportunity to design a feature that gives users real-time guidance and feedback, helping them engage the right muscles, build confidence, and get more out of their workouts.


To understand this gap, I researched how people learn, feel, and correct their form

User Interviews

To explore the problem in depth, I interviewed Ladder community members to hear directly how they think about muscle engagement.

What I found

1

Beginners wanted consistent visual cues to reinforce which muscles they should feel.

3

Many users were already searching outside the app(Google, Youtube, Tiktok) for visual references, which confirmed an opportunity to bring that support directly into Ladder.

2

Intermediate/advanced users mainly wanted help when trying new exercises or lifting heavier weight.

4

Advanced users often felt satisfied with coach voice cues, which meant the feature needed to be optional and non-intrusive.

Competitive Analysis

I also did a competitive analysis of other fitness apps and tools to see what kinds of guidance (if any) they offered.

From the competitive landscape, it became clear that most fitness apps lack real-time muscle engagement education paired with functional tracking. This highlighted a clear gap: users need lightweight, in-the-moment support to understand where they should feel each exercise.

Building on this insight, I moved into the Define phase to clarify the problem space and align on the specific user needs Muscle Maps should address.


There was a clear opportunity: users need real-time guidance on muscle engagement.

Interviews revealed that many beginners and intermediates struggle to know which muscles they should feel during workouts, especially with new or complex movements—leading to poor engagement, less effective workouts, and sometimes injury. Competitive analysis reinforced this gap, showing that existing fitness apps don’t provide lightweight, real-time solutions to guide users in the moment.

Framing these insights together, I defined the problem as a How Might We:

How might we help Ladder users better understand where they should feel each exercise — especially during new or complex movements — to improve muscle engagement and reduce risk of injury?

This guided the design direction and led to three focus areas:

  • Design goal: Help users with beginner and intermediate training experience know which muscles they should be engaging during each exercise.

  • Key constraints: Keep the feature optional, lightweight, and seamlessly integrated into the workout flow.

  • Opportunity: Provide visual reinforcement at key moments—before, between, and after sets—so users can improve form, confidence, and muscle engagement without disrupting the workout flow.


Task Flows

To confirm these moments, I created task flows mapping the end-to-end workout journey. Visualizing each step helped clarify where users would benefit most from muscle guidance. The flows confirmed that before, during, and after sets were the right points for Muscle Maps to deliver value.

Personas

To ground these goals, I created two personas:

  • Aisha, The Learner: a motivated beginner who is still building her training foundation. She often asks herself “am I feeling this in the right place?” and wants clear, confidence-boosting guidance, especially with new or complex movements.

  • Maya, The Refiner: an intermediate-to-advanced user who trains regularly and knows the fundamentals. Her goal is to refine technique and confirm she’s activating the right muscles, particularly when tackling new movements. She prefers subtle reinforcement that integrates smoothly into her workout.

In parallel, I mapped the overlap between user needs, business goals, and technical feasibility. This clarified the sweet spot for Muscle Maps: simple, optional guidance delivered at the right moments, while keeping the workout experience seamless.

With that direction in place, I began shaping how the feature would actually live inside Ladder.


With the vision set, I began designing how Muscle Maps would come to life

Low Fidelity Wireframes

I started with low-fidelity mockups to experiment with placement, interactions, and how the feature might connect to Journals. These quick sketches helped me test ideas like highlighting target muscles before a set, tapping to log engagement between sets, and reflecting afterward. Some early layouts felt too cluttered on Ladder’s existing screens, which showed me the importance of keeping the feature simple and unobtrusive.

Mid Fidelity Wireframes

Moving into mid-fidelity designs, I refined around clarity and fit. My focus was on:

  • Positioning and scale so the map felt natural within workout pages.

  • Integration with Ladder’s current flows to avoid extra steps.

  • Intuitive interactions so users could access it quickly.

  • Reducing clutter to keep it lightweight and optional.

High Fidelity Wireframes

With mid-fidelity decisions in place, I advanced to high-fidelity prototypes. Here I focused on polish, accessibility, and micro-interactions so the feature felt native to Ladder’s aesthetic.

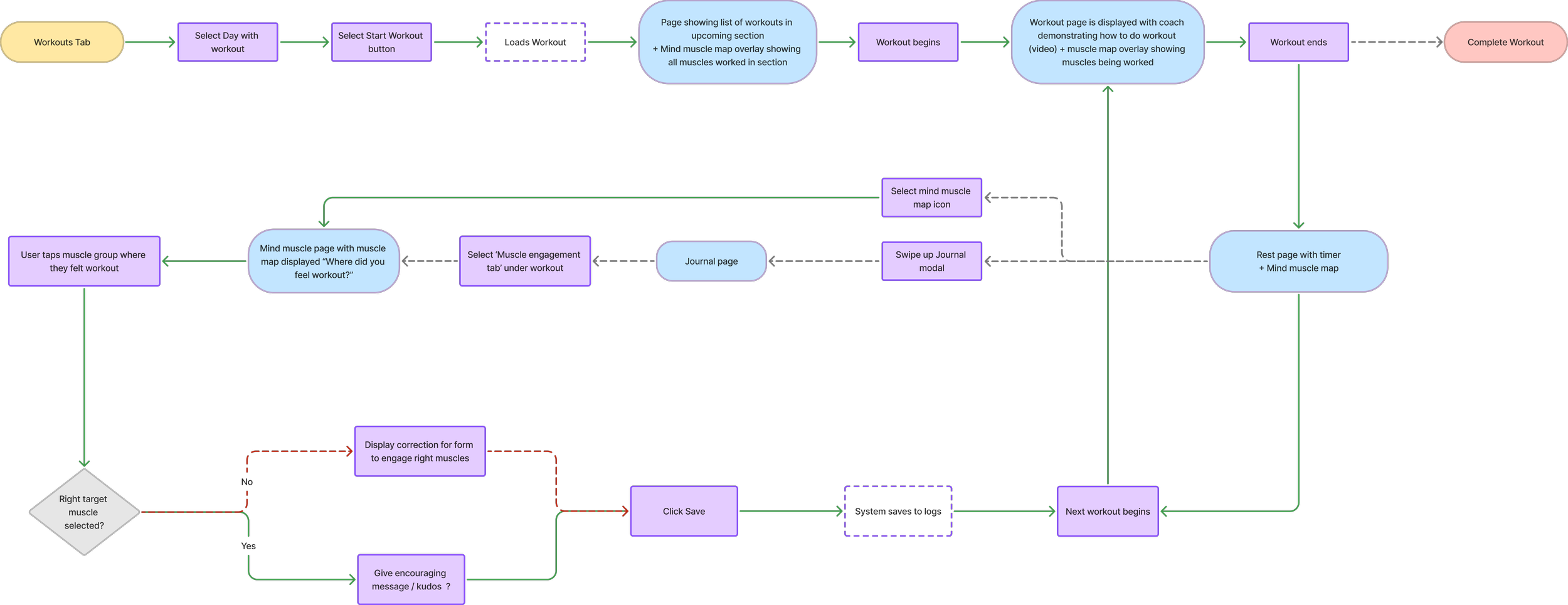
The final solution was designed to be simple, quick to access, and flexible depending on user experience level. This led to a three-part integration:

Before a Set

A body map highlights the muscles targeted for the upcoming exercise, giving users a visual reference before they start.

During Rest and in between sets

Users can open the muscle map if they’re unsure about their form or want to double-check where they should be feeling the movement. They can tap to log where they actually felt the exercise:

If the activation does not match, the app provides quick form tips to help users adjust.

If the activation matches, the app gives a small “kudos” for reinforcement.

After a Workout

If users haven’t already logged their muscle activation, they can do so via Journals. Journals also let users add notes and track details like sets and weights. This makes the Mind-Muscle Map feature easily accessible within the app’s existing workflow.

This flow balances guidance, reinforcement, and reflection, while keeping the feature optional and lightweight—users can pull it up when they need it, without disrupting the overall pace of the workout.


Next, I tested Muscle Maps to see if it actually helped users in practice

I conducted usability tests with 7 participants interacting with the Muscle Maps prototype. The goal was to see whether the feature felt intuitive, useful, and well-placed within workouts.

Key findings:

  • Ease of Use: Users found the feature intuitive before, between, and after sets, and liked accessing it through Journals.

  • Visual Clarity: Color-coded highlights were generally understood. Users suggested improving contrast, removing facial muscles, and making pop-up tips more noticeable.

  • Between-Set Usefulness: Users valued interacting with the map between sets to check form and reflect on muscle engagement, especially beginners.

  • Logging & Tracking: Users would log selectively—for new movements or when unsure of form. Advanced users used it more as a reference tool.

  • Journal Integration: Journals were appreciated for post-workout reflection and showed potential for smart insights based on historical engagement.


Clarity without disruption: designing within an established app

Building Muscle Maps taught me more than just how to design a new feature — it showed me how to work within the constraints of an already established app. The challenge wasn’t to reinvent the workout flow, but to integrate guidance in a way that felt native, optional, and never distracting.

The result was a feature that added clarity and confidence without pulling users out of their session. By keeping it lightweight and seamlessly accessible — before sets, between sets, and in Journals — Muscle Maps blended into Ladder’s core experience while still addressing a real pain point for beginner and intermediate lifters.

This project reinforced an important design lesson: in established products, the most impactful features are often the ones that feel invisible until you need them.

Next Steps

Looking ahead, I see opportunities to extend the value of Muscle Maps:

  • Smart insights in Journals, surfacing patterns over time (e.g. consistent misactivations or progress in muscle engagement).

  • Light onboarding with tooltips or quick walkthroughs to help first-time users understand the feature.

  • Coach integration, where aggregated user data could help trainers adjust programs and guide the community more effectively.